本研讨中运用的软件是DIgSILENT PowerFactory[24]。该软件对电力体系及其组件(如调速器、励磁机、惯性操控器等)进行完好的建模。本研讨考虑了三个电力体系网络:IEEE 6节点、通用12节点和新英格兰39节点体系。这些电力体系被剖析以查看所规划的惯性操控器的成果一致性。表1指定了惯性操控器的要害参数。
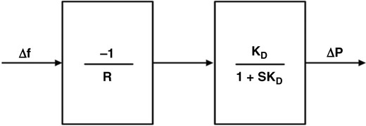
在图4中,提出了一种依据下垂的惯性操控器,用于安稳太阳能光伏发电机的频率改变。可再生能源的整合使得体系更加复杂,而且难以确定电力体系中快速改变的负载。方程(27)和(28)中的惯性仿真环的框图如下所示:
规划了一个低惯性操控器,以习惯不同的毛病模仿状况,并为体系供给恰当的惯性呼应。为了避免不必要的体系毛病,然后导致高频率改变率和低惯性,一旦指定了 Kp 和 Ki 值,励磁器和调速器就会恰当地发挥作用。在图7中,添加了惯性操控器的下垂操控模型,以增强体系的呼应。

下垂操控。
在每个备用计划都使用于体系后,必须履行潮流核算以使体系康复到初始状况——即在消除扰动/毛病时达到所需的频率。操控器的规划限制了当向体系中添加更多可再生能源时频率的改变率。
频率改变率与体系的惯性成反比。当太阳能光伏发电机的贡献在体系中添加时,体系的惯性会削减,导致不安稳和较大的频率动摇。
在体系建模进程中,会进行一系列步骤。第一步是履行潮流剖析,以查看体系的功率平衡。从一切组件(如母线、线路、发电机等)的发送端和接收端查看功率平衡。一旦功率平衡满意,就会在不同母线上施加不同的毛病。
真实的功率注入以双向方式供给,并跟着频率的改变率和频率动摇而改变。规划的低惯性操控器将为调速器供给Pref值,经过调整Kp和Ki值以及与有功功率的特定设定点的死区,削减越限的频率。潮流核算和短路条件应该运转,而且查看潮流核算和短路条件以验证电力体系的安稳性是一个重复的进程,如图8中的流程图所示。

流程图。
图9展现了电池储能体系,其中ΔPBat是电池功率的改变,TB是电池时刻常数,PBatmax和PBatmin是电池的上限和下限,ΔPBin是电池功率输出的改变。

储能体系。
所提出的下垂操控支持主频率操控,以增强电力体系的频率呼应。下垂操控依据初始和名义频率的差异。在下垂操控中,频率的改变与体系中的有功功率直接成正比。
本节将所提出的惯性模仿器使用于IEEE 6节点、通用12节点和新英格兰39节点体系。它剖析了体系的频率改变率和频率呼应。在不同水平的光伏发电下,对体系的频率呼应进行了剖析。
基本状况呼应表明,当可再生能源浸透率添加时,体系的惯性变低,因而频率改变率添加。这是因为体系在开始时只具有一次频率操控。调速器的操控是必要的,以供给一次频率呼应。它使体系在扰动下保持安稳,而且发电机装备了励磁和调速器操控。体系的一次和二次操控被使用。考虑了突发事件类型、使用的时刻实例和移除情形,如表2所示。
测验体系和应急时刻
| 测验体系 | 应急地址 | 太阳能光伏体系的规模和位置 | 电池尺度和位置 |
| IEEE 6-bus [ 22 ] | 4路公交车 | 160兆瓦和5号母线 | 40兆瓦和6号线 |
| 12通道体系 [ 19 ] | 9路公交车 | 240兆瓦和7号线 | 65兆瓦和5号母线 |
| 39-线体系 [20] | 22路公交车 | 320兆瓦和母线3 | 90兆瓦和7号母线 |
对电力体系的频率呼应进行了剖析,并记录了频率改变率和安稳时刻。频率改变率与体系惯性成反比。跟着太阳能光伏发电机的贡献添加,体系惯性减小,这会导致不安稳和较大的频率动摇。在RoCoF最大时,最大功率点呼应被乘以剖析储备裕度,经过该裕度,光伏发电量添加或削减。图10中的频率呼应表明当向体系中添加太阳能光伏时,以及当产生毛病时查看的三个体系。图11考虑了在添加BESS时三个体系的状况。

在6、12和39节点体系中使用太阳能光伏后的频率呼应。

使用BESS后6、12和39节点体系的频率呼应。
在毛病施加时,39节点体系的电压曲线和有功功率生成依照四种不同状况进行了建模。状况1是使用主频率操控;状况2是一起使用主频率操控和惯性操控器;状况3是在状况2的根底上添加了电池储能;状况4是在状况3的根底上添加了光伏发电,别离如图12和图13所示。

毛病产生后39节点体系的电压分布状况。

毛病产生后,39节点体系的有功功率。
关于39节点体系,在2秒时产生毛病,即第22节点的发电机断开衔接,然后在4秒时从头衔接。此毛病在一切四个事例中均如下使用:
事例1:仅以主频率操控作为基准计划办法。
事例2:事例1加上本文提出的惯性操控器。
事例3:事例2加上电池储能。
事例4:事例3加上太阳能光伏发电储能。
事例1是根底事例,选用的是比较参阅办法,而其他三个事例则是选用本文提出的办法。
发电机装备了励磁操控和调速器操控。体系的一级和二级操控已使用。在体系中断开4号发电机的状况下对体系进行了剖析。
有功功率呈现显著动摇;主控无法缓解扰动的影响,次级操控已被启动。频率呼应跟着光伏发电机的浸透率添加而继续下降,虽然现已激活了主频率呼应。关于39节点体系,事例1、事例2、事例3和事例4的频率最低点在图14中展现。

在39节点体系中,对事例1、事例2、事例3和事例4施加毛病后,频率低谷呼应。
发电机的有功功率也进行了剖析,以与具有光伏和体系惯性操控的事例进行比较。图15显现了在IEEE 6节点体系中,当存在所提出的惯性操控时,电池储能体系的频率。从基线状况来看,RoCoF为-0.3577Hz/s[20],频率的最低点达到49.25Hz。在2到4秒之间,跟着频率下降,电压动摇添加。如图13中的事例2所示,当惯性操控器添加到39节点体系中时,体系的有功功率削减。

在IEEE 6节点体系上使用太阳能光伏、惯性操控器和电池储能后的频率呼应。
主动体系的功率和速度呼应比体系更好,频率低谷点从基线事例的49.2赫兹下降到49.4赫兹,如图13所示。
图16和图17别离显现了IEEE 12节点体系和IEEE 39节点体系的频率呼应与所提出的惯性操控和电池储能体系。

对通用12节点体系施加光伏和惯性操控器以及电池储能后的频率呼应。

在39节点体系中使用光伏发电、惯性操控器和电池储能后的频率呼应。
BESS的装备经过削减频率动摇来进步体系安稳性。经过添加太阳能光伏能源,改进了体系电压,提升了电压水平。当跌落值为2%时,频率得以维持并在消除干扰后康复到初始阶段,如图18所示。

使用下垂特性和储能体系后39节点体系的频率呼应。
光伏发电的合成惯性操控能够修改有功功率参阅值,并依据频率改变率添加或削减光伏逆变器的出产。
所提出的操控器和光伏发电的降压操控能够修改频率改变,从实际频率值到参阅频率。在使用所提出的带有降压的操控器后,光伏发电能够支持高浸透率的光伏发电的动态频率操控,并辅以惯性操控器和降压。在没有操控器的状况下,所提出的带有降压的操控器以及具有惯性比较的电池存储清楚地表明,经过惯性操控器的惯性模仿,频率的改变率下降了。体系安稳性经过电池储能体系和惯性操控得到了进步。IEEE 6节点体系的RoCoF的最佳值为-0.2332赫兹每秒,关于12节点体系和39节点体系,它们别离是-0.2960和-0.5147赫兹每秒。